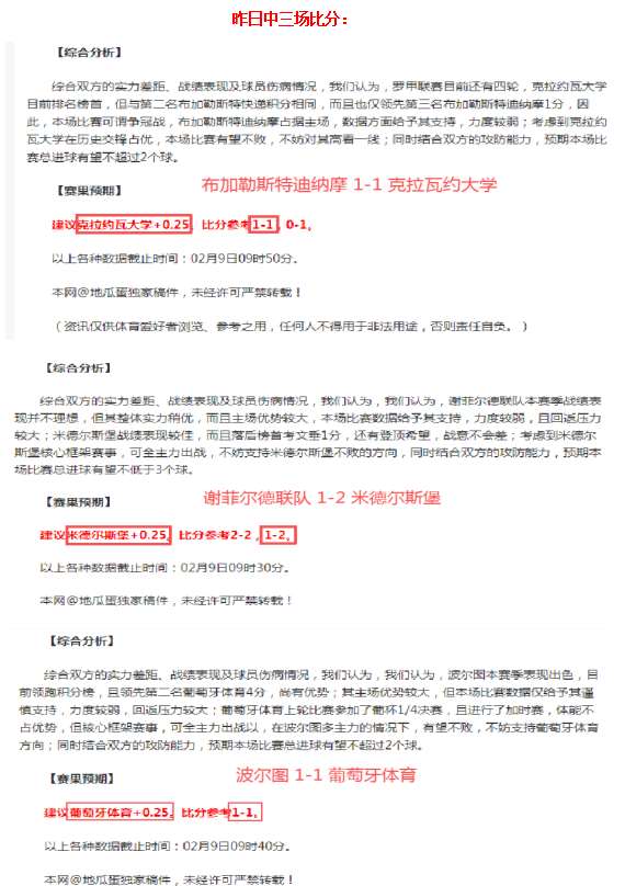
B费刷新曼联英超单赛季助攻纪录:27轮16助超越贝克汉姆在今晚英超联赛第30轮比赛中,曼联迎战维拉。下半场,B费通过角球成功助攻卡塞米罗得分,紧接着又协助库尼亚进球。截至目前,B费在本赛季的27场比赛中贡献了16次助攻。统计显示,这一数据超越了贝克汉姆在1999-2000赛季所创下的15次助攻记录,成为曼联在同一赛季英超联赛中的助攻王。目前,英超单赛季助攻记录由亨利和德布劳内保持,他们分别在该赛季中实现了20次助攻。比赛时间 赛事动态 世界杯赛程标签云:#费刷新曼联 #英超单赛季 #助攻纪录上一篇 下一篇最新文章:NBA赛场风云再起!掘金豪取五连胜,客场挑战,能否延续不败传奇?TES战队夺冠捷报:赛场语音沸腾,BLG逆境翻盘,荣耀加冕!【独家揭秘】04_15 英超盛宴!实时走势,精准捕捉每一波精彩!法国队传奇射手吉鲁获致敬殊荣,赛前仪式催人泪下楊瀚森獨取高分雙響助青岛逆轉,拉維特狂砍44分帶隊終結天津八連敗铜梁龙与南开两江中学共建青少年培训基地盛大揭幕